设为首页
|
学校首页
首页
学院概况
+
学院简介
历史名人
历任领导
现任领导
组织机构
系室介绍
学科建设
+
学科概况
文学院学术委员会
文学院教学委员会
学位点介绍
博士后流动站
图书资料
学术刊物
师资队伍
+
师资概况
国家级人才
省部级人才
教授
副教授
讲师
人才培养
+
本科生培养
研究生培养
交流合作
中文基地
精品课程
教改项目
素兰文学奖
新青年文学创作奖
科学研究
+
研究机构
科研项目
科研成果
学术动态
党群天地
+
理论学习
党建工作
工会工作
安全工作
计生工作
学生工作
+
学工动态
招生工作
就业工作
社会服务
+
教育培训
自学考试
校友之家
+
校友动态
校友风采
校友作品
人才培养
+
本科生培养
>
专业介绍
培养方案
教研教改
成果汇聚
研究生培养
>
学位点介绍
博士后流动站
博士生导师
硕士生导师
交流合作
中文基地
精品课程
教改项目
素兰文学奖
新青年文学创作奖
教改项目
您的当前位置:
首页
>
人才培养
>
教改项目
> 正文
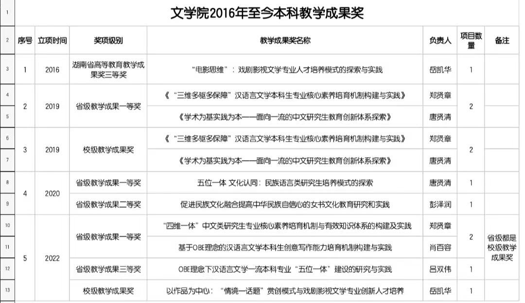
文学院2016年至今本科教学成果奖
发布人:
日期:2022-09-23 16:39
浏览数:
下一条:
文学院2016年至今教师教学获奖情况一览表
【关闭】